文物保护工程(勘察设计甲级、施工资质一级、监理资质甲级)资质审批
一、事项名称
文物保护工程(勘察设计甲级、施工资质一级、监理资质甲级)资质审批
二、办理依据
《中华人民共和国文物保护法》第二十一条:“文物保护单位的修缮、迁移、重建,由取得文物保护工程资质证书的单位承担。”
《中华人民共和国文物保护法实施条例》第十五条:“承担文物保护单位的修缮、迁移、重建工程的单位,应当同时取得文物行政主管部门发给的相应等级的文物保护工程资质证书和建设行政主管部门发给的相应等级的资质证书。其中,不涉及建筑活动的文物保护单位的修缮、迁移、重建,应当取得文物行政主管部门发给的相应等级的文物保护工程资质证书的单位承担。”
《文物保护工程管理办法》第八条:“承担文物保护工程的勘察、设计、施工、监理等单位必须具有国家文物局认定的文物保护工程资质。资质认定办法和分级标准由国家文物局另行执行。”
国家文物局《关于印发〈文物保护工程勘察设计资质管理办法(试行)〉、〈文物保护工程施工资质管理办法(试行)〉、〈文物保护工程监理资质管理办法(试行)〉的通知》(2014年)。
三、受理机构
国家文物局
四、决定机构
国家文物局
五、审查类型
前审后批
六、数量限制
无数量限制
七、适用范围
符合《文物保护法》、《文物保护法实施条例》、文化部《文物保护工程管理办法》及国家文物局《关于印发〈文物保护工程勘察设计资质管理办法(试行)〉、〈文物保护工程施工资质管理办法(试行)〉、〈文物保护工程监理资质管理办法(试行)〉的通知》(2014年)有关规定的申报单位。
八、申请条件和材料目录
(一)省级文物行政部门的初步审查意见;
(二)《文物保护工程资质申请表》一式二份及电子文档(可从国家文物局网上免费下载);
(三)单位相关材料:企业法人营业执照副本复印件(或事业单位主管机关颁发的单位法人证书或文件的复印件);企业章程复印件(含签字或盖章页);施工单位应附主要设备发票复印件;本单位工程项目业绩证明材料(合同、批文、验收材料等);原甲一级单位增加业务范围的,需提供原资质证书正副本复印件;
(四)人员相关材料:法定代表人任职文件和身份证复印件;申请表所列技术人员的职称证书、身份证复印件、文物保护工程专业人员证书、现申报单位的劳动合同复印件(六个月内新聘用人员需提供原聘用单位的解聘证明或人事关系证明复印件)、近六个月现申报单位社保证明复印件(军队或高校的主要专业技术人员可不提供社保证明,但需提供所在单位人事主管部门的人事证明材料)、业绩证明材料。
九、禁止性要求
无
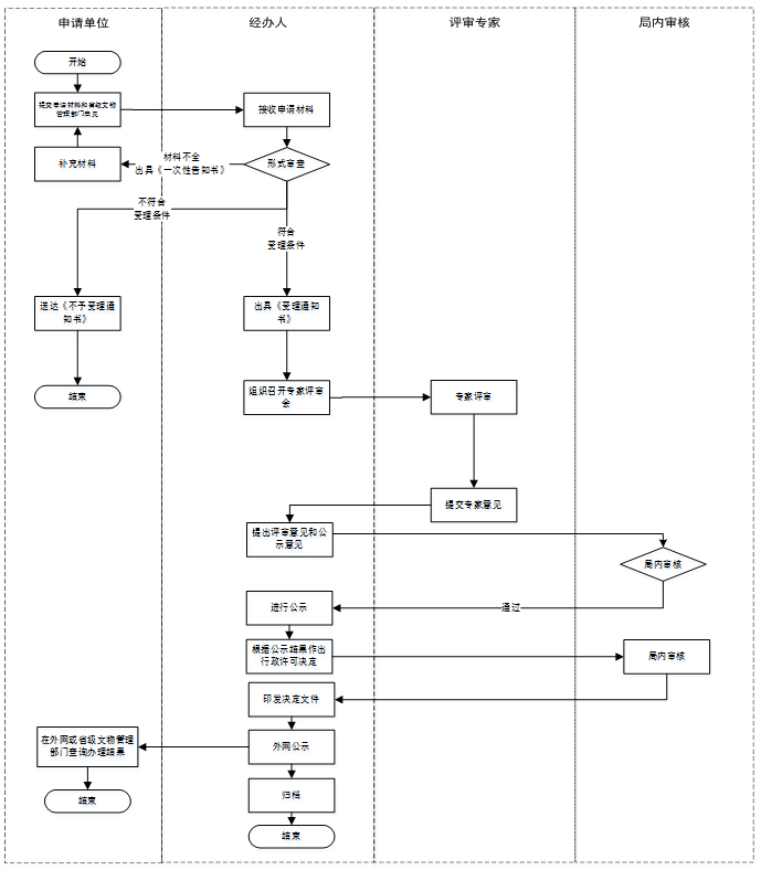
十、办理基本流程
申请人向省级文物行政主管部门提交申请和有关材料——省级文物行政主管部门提出初审意见并上报国家文物局——国家文物局受理申请材料——组织审查——提出审查意见——局内审核——公示——作出准予许可或者不予许可的决定
十一、办理时限
30个工作日(不包括专业论证审查时间)
十二、收费情况
不收取费用
十三、审批结果及送达方式
资质证书,自取
十四、办理进程和结果查询
国家文物局文物保护与考古司;010-56792152
十五、监督投诉渠道
国家文物局办公室:010-56792211
十六、办公时间、联系人、咨询电话、地点及乘车路线
工作日上午8:30-11:30;下午13:30-17:00
国家文物局文物保护与考古司;010-56792152
北京市东城区北河沿大街83号;邮编:100009
地铁8号线南锣鼓巷站向南1200米;公交车82路、60路、112路沙滩路口北站向北100米
流程图
