现在时间是:2018年07月08日

考古发掘资质许可

时间 : 2017年11月28日  来源 : 文物局  作者 : 佚名  浏览次数 : 325    

一、事项名称

考古发掘资质许可

二、办理依据

《中华人民共和国文物保护法》第二十七条: “从事考古发掘的单位,应当经国务院文物行政部门批准。”

《中华人民共和国文物保护法实施条例》第二十一条:“申请考古发掘资质证书,应当向国务院文物行政主管部门提出申请。国务院文物行政主管部门应当自收到申请之日起30个工作日内作出批准或者不批准的决定。决定批准的,发给考古发掘资质证书;决定不批准的,应当书面通知当事人并说明理由。”

三、受理机构

国家文物局

四、决定机构

国家文物局

五、审查类型

前审后批

六、数量限制

无数量限制

七、适用范围

符合《文物保护法实施条例》和《考古发掘管理办法》的申报单位

八、申请条件和材料目录

(一)《中华人民共和国考古发掘团体资格申请书》(免费下载)。

(二)4名以上考古发掘项目负责人的证明材料。

(三)取得文物博物专业技术职务人员的证明材料(专业技术职称证书复印件以及代表性学术成果介绍等)。

(四)从事文物安全保卫专业人员的名单及简介(专业背景、工作经历等)。

(五)从事考古发掘所需技术设备配备情况的具体说明。

(六)保障文物安全的设施和场所的具体说明。

(七)已开展的有关工作情况报告。

(八)申请单位主管部门出具的关于同意申请的书面材料。  

以上材料至少一份。

九、禁止性要求

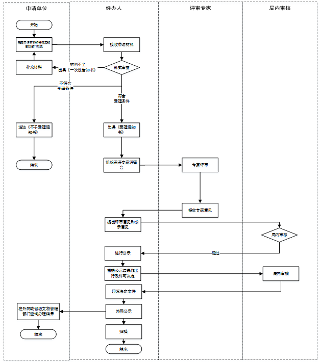
十、办理基本流程

受理申请材料——审核申请材料——组织专家咨询会评议——提出审查意见及理由——局内审核——作出准予许可或者不予许可的决定

十一、办理时限

30个工作日(委托评估、专家评审时间除外)

十二、收费情况

不收取费用

十三、审批结果及送达方式

资质证书,自取

十四、办理进程和结果查询

国家文物局文物保护与考古司;010-56792152

十五、监督投诉渠道

国家文物局办公室  010-56792211

十六、办公时间、联系人、咨询电话、地点及乘车路线

工作日上午8:30-11:30;下午13:30-17:00

国家文物局文物保护与考古司;010-56792152

北京市东城区北河沿大街83号;邮编:100009

地铁8号线南锣鼓巷站向南1200米;公交车82路、60路、112路沙滩路口北站向北100米


 

 

流程图

 



Copyright @ 2017 www.jnkhyg.com All Rights Reserved. 河南省信阳市罗山县人民政府
罗山县人民政府信息公开办负责日常维护 联系信箱:luoshangov@163.com
主办单位:罗山县人民政府 承办:罗山县人民政府办公室
网站备案:豫ICP备12025861号